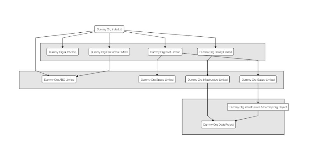
Last week I had to create a visualisation for organization entity chart. The complexity was that an entity can be created by merging of two entities. So, I was looking for a solution that gives the flexibility to have two parent nodes. I started with D3.js but quickly figured out that tree charts in D3.js can’t have two parent nodes. After a lot of googling and trying many different libraries I decided to create that using Graphviz. The only problem was that I wanted to do it on the client side.
Below is the chart that I wanted to create. As you can see below – Dummy Org ABC Limited has two parents Dummy Org India Ltd and Dummy Org East Africa DMCC. Similarly, Dummy Org Devs Project has two parents Dummy Org Infrastructure Limited and Dummy Org Infrastructure & Dummy Org Project
